您好,欢迎访问星空体育(XKsports)-官方网站入口官方网站!
收藏网站
|
联系我们
网站首页
企业概况
公司简介
企业资质
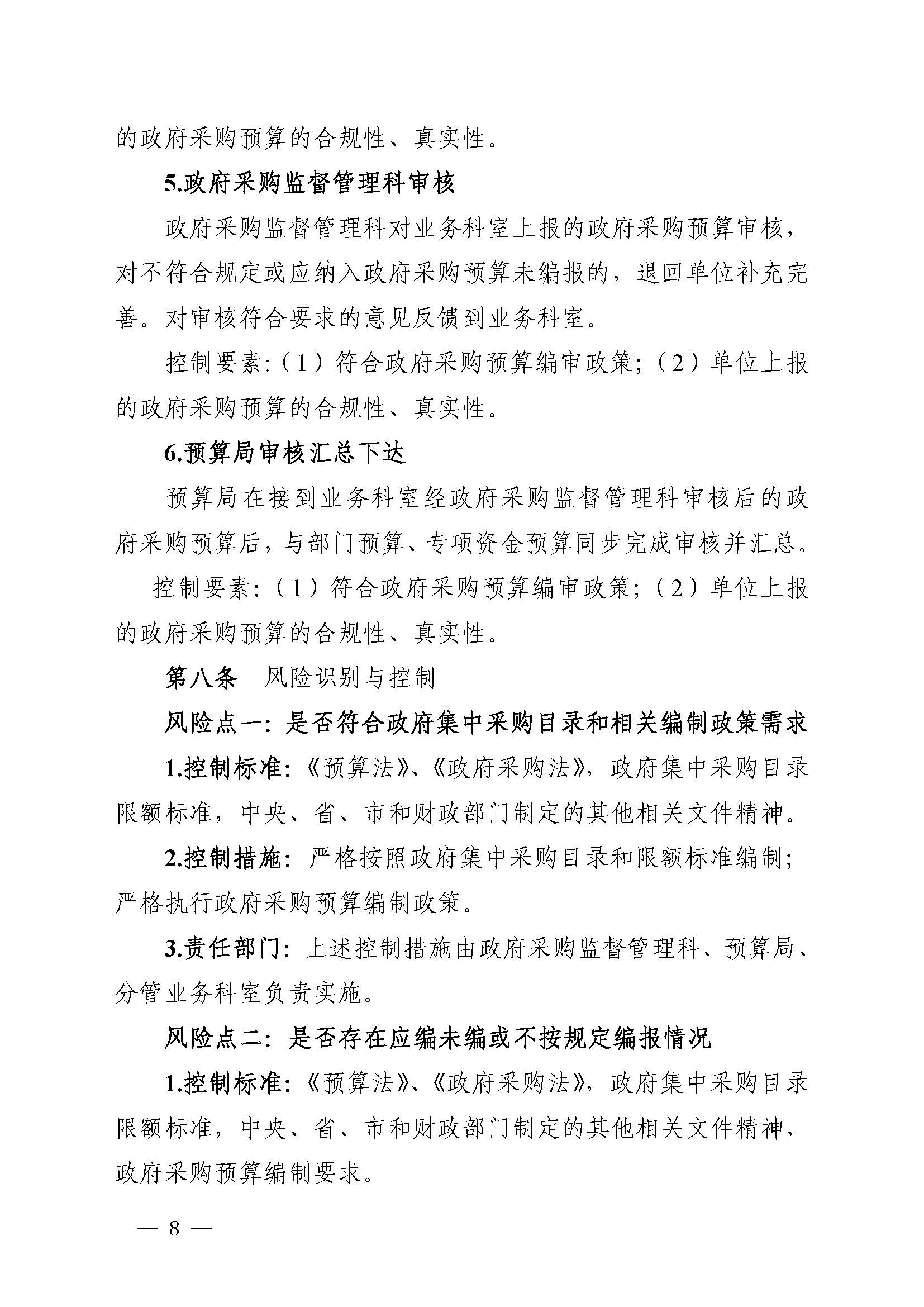
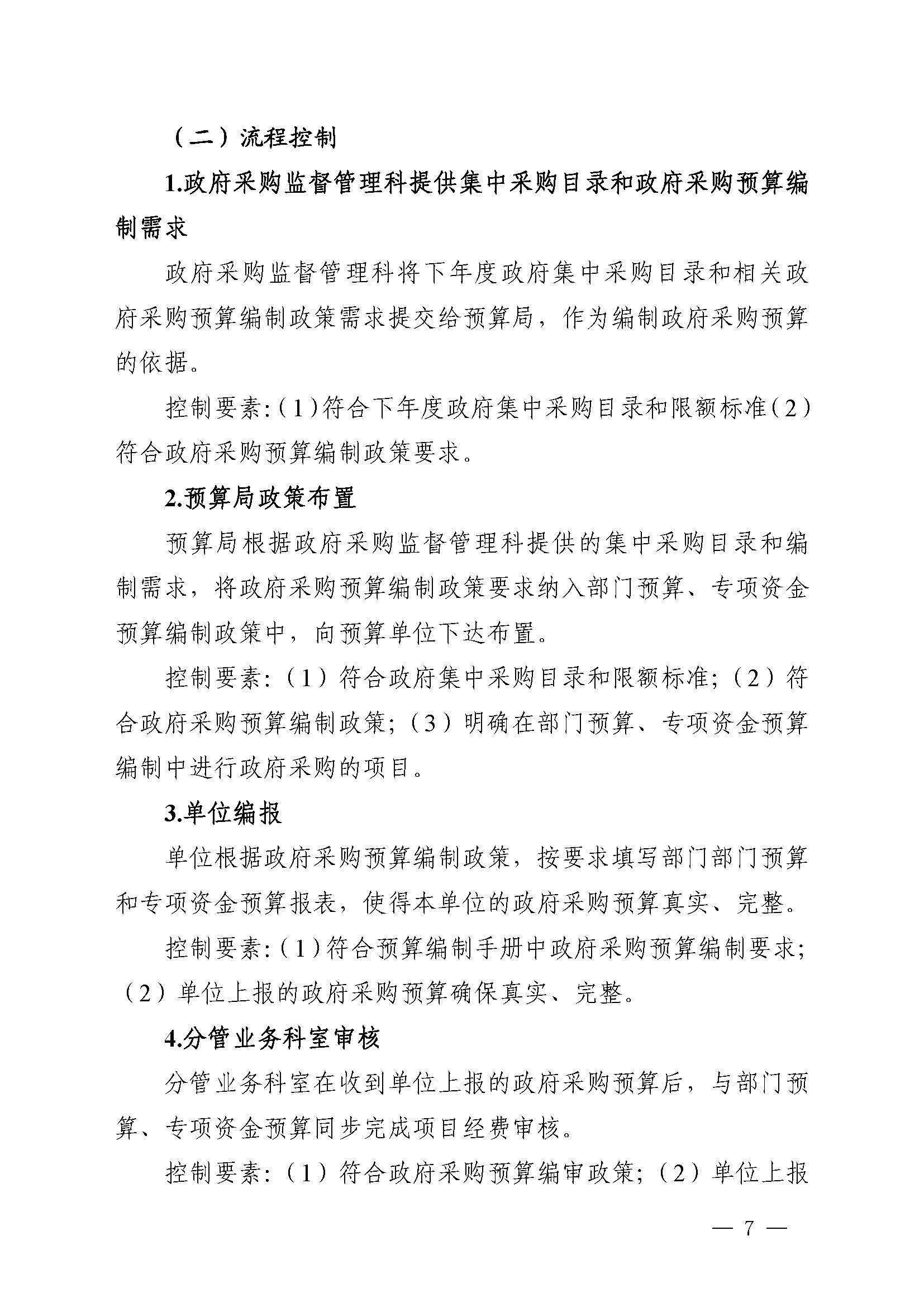
组织架构
企业文化
企业荣誉
业务范围
招标代理
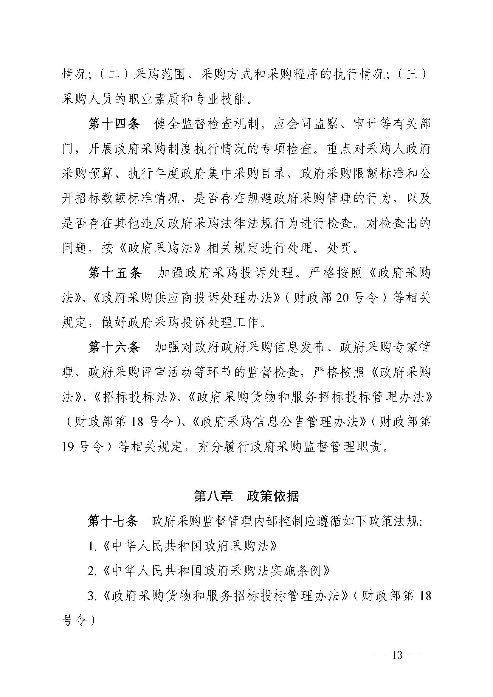
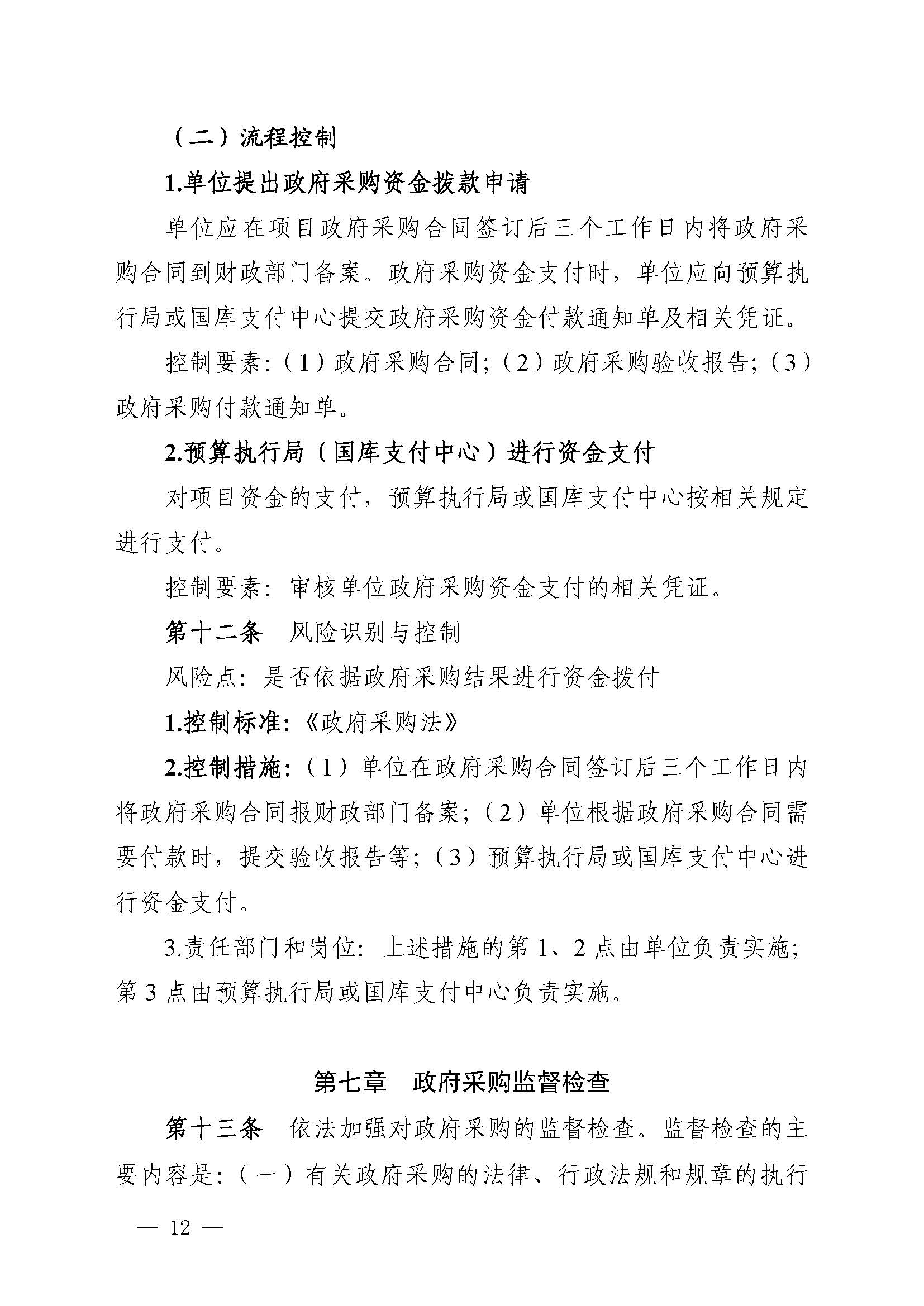
政府采购
工程造价
工程监理
PPP项目
工程咨询
图纸审查
星空体育(XKsports)-官方网站入口
公告公示
招标公告
中标公告
其它公告
政策法规
工程招标
政府采购
其他规定
下载中心
招聘英才
联系我们
当前位置:
首页
>
政策法规
>
政府采购
政府采购监督管理内部控制制度
文章出处:本站
浏览次数:297
发布时间:2020-10-08
上一篇:
济源产城融合示范区财政金融局关于应对中小企业声明函虚假材料的通知
下一篇:
关于印发《政府采购需求管理办法》的通知(财库〔2021〕22号)
乐鱼注册
|
华体买球
|
华体会体育(中国)hth·官方网站
|
开云手机在线登陆入口 (中国)官方网站
|
江南平台app·官方网站
|
leyu·乐鱼(中国)体育官方网站
|
爱体育平台
|
开云官方app下载站
|
米兰网页版登录入口
|